Design
UX
About
Archive
Contact
Design
UX
About
Archive
Contact
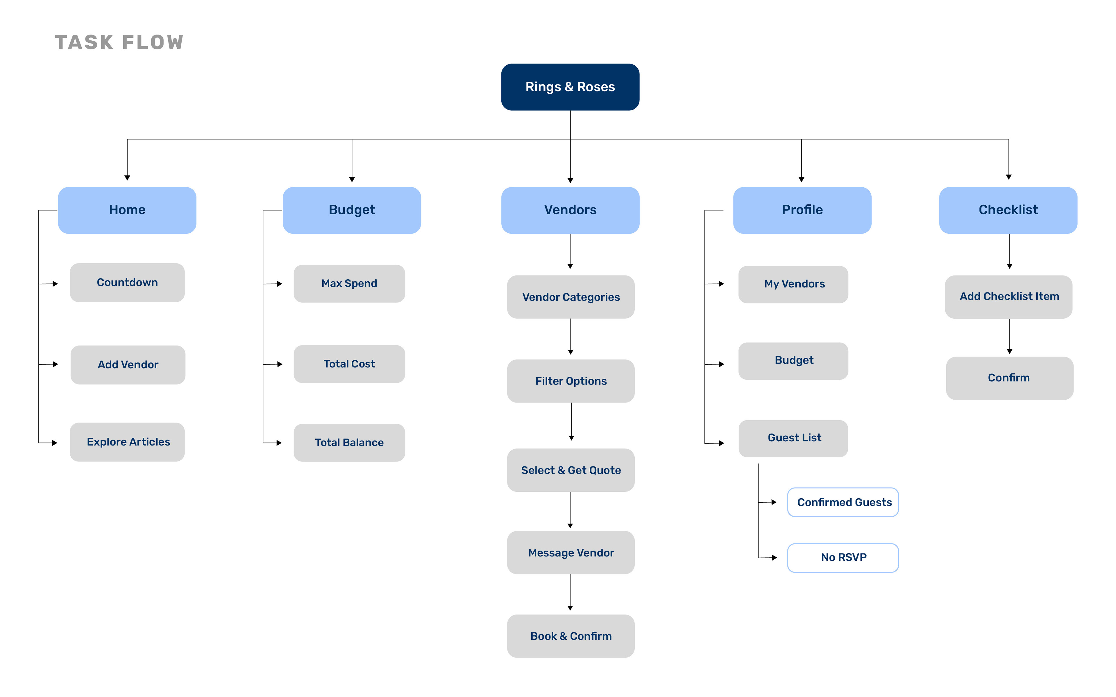
Rings & Roses: UX Case Study
An app design concept made for wedding planning.
↑
Back to Top